欢迎访问河北西柏坡红色教育基地培训中心官方网站
加入收藏
西柏坡红色教育基地
培训中心官方网站
首页
培训案例
教育基地
课程方案
培训项目
综合要闻
后勤保障
基地简介
联系我们
首页
培训案例
教育基地
课程方案
培训项目
综合要闻
后勤保障
基地简介
联系我们
首页
>
课程方案
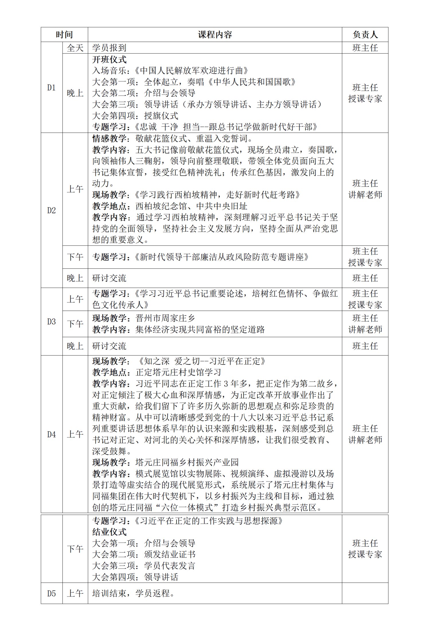
西柏坡、周家庄、正定履职能力提升方案
访问指南
培训案例
教育基地
课程方案
培训项目
综合要闻
后勤保障
基地简介
联系我们
联系方式
0311-80892759
1253865496@qq.com
工作日 8:30-17:30
西柏坡、周家庄、正定履职能力提升方案
来源:
作者:
远舟
日期:2025-10-22
浏览:0
打印
下载
分享
收藏
西柏坡、周家庄、正定履职能力提升方案,西柏坡教育,西柏坡红色基地教育,西柏坡干部管理学院,西柏坡党员学习,西柏坡学院
关键词:±
相关阅读
西柏坡红色教育培训1日行程安排
西柏坡与正定红色教育培训2天行程安排
西柏坡与正定红色教育培训3天行程安排
西柏坡与正定红色教育培训4天行程安排
政策咨询与反馈
如果您对本政策有任何疑问或建议,请通过以下方式反馈:
在线咨询
发送邮件
电话咨询
微信“扫一扫”即可分享
保存图片
关闭